Home-Built Brushless Models

Home

Back to Gadgets                         

 

 

BEC  (Battery Elimination Circuit)

 

The problem with on-board BEC's
The on-board BEC's on ESC's (Electronic Speed Controllers) often have a hard time working from 3-cell LiPo packs. They have to regulate power from 11.1V down to 5V. A difference of 6V. I've had more than one incident because the BEC on a ESC just couldn't cope and shut down completely, resulting in total loss of control of the model.

Then I found this nifty BEC unit on the web. The design is modular, i.e. it can be built as big or small as you require, by adding as many 1A modules as you want. An added safety feature is that it has built-in redundancy. It can also handle input from 8 - 16 NiCd cells (9.6 - 16.8V) or 3 - 4 LiPo's.

Why external BEC's is a good idea
The logic behind using an external BEC unit is quite simple. Since heat is a by-product of a voltage regulator, it has to be dissipated in some way - usually sharing a common heat sink with a lot of MOSFET's on the ESC.

So, by not adding this heat burden to an already hard working ESC, but rather using a dedicated heat sink (on a separate BEC unit), it's not only kind to the ESC (by relieving it from regulating power for the receiver and servos), but it also ensures that the BEC is not directly affected by the heat from the ESC. The result is a much more reliable setup, in my opinion.

Information and construction details can be found in the original post by Suzanne, the designer (home page:  http://333100023998.bei.t-online.de/ )

Although, the design is described there in detail, I found this website to be more helpful:
http://www.dream-models.com/eco/electrics-bec1.html

 

 


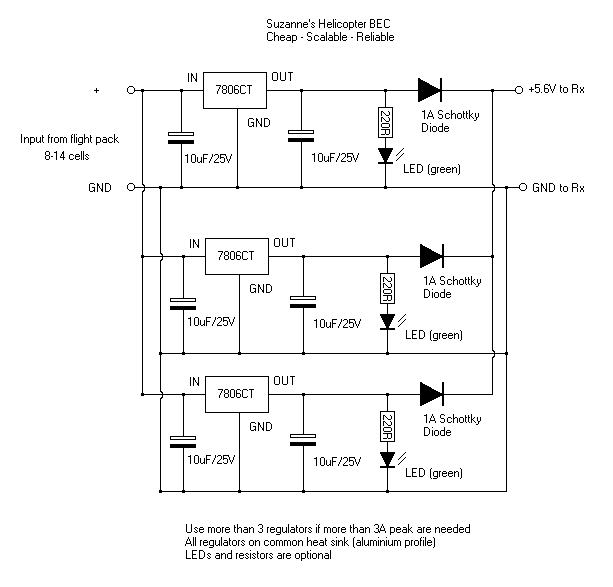
Suzanne's BEC for helicopters

 


The original circuit diagram (3A)

 


A circuit diagram for a 1A unit (good enough for 2 - 3 small servos. Note that no LED's or Schottky diodes are needed

Constructing a 2A BEC

Suzanne's prototype BEC was intended for model helicopters and had an enormous heat sink. It just wouldn't fit in the fixed-wing models that I fly, so I had to make it smaller.

After rearranging the components to fit on a 26mm x 59mm piece of Veroboard, the regulator chips were mounted flat - legs bent 90º, with the flanges facing upwards. Then a piece of aluminium sheet, the same size as the Veroboard, was shrunk onto the back of the regulators with heat shrink tubing. For good thermal transfer, a dab of heat sink paste was used between the regulators and the aluminium sheet (heat sink).



A circuit diagram for a 2A unit - as used for the unit shown below


My 2A version of the design weighs only 18g and works extremely well.

 

 

 

E-mail: Christo van der Merwe